返回
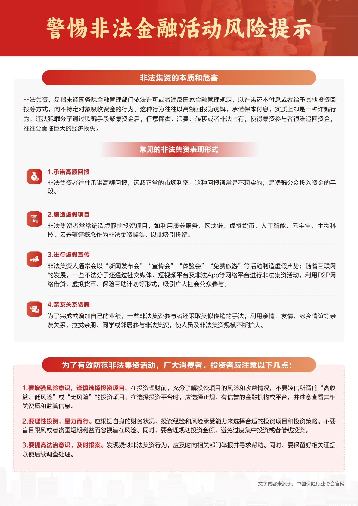
警惕非法金融活动——非法集资的本质...
菜单
客户服务
>
权益保护
>
消费风险提示
类型:招商信诺
发布时间:2026-01-28 10:45:07
返回上级页面
更多服务内容
保单查询
保单变更
理赔流程
理赔案例
价格公告
增值服务
普法宣传
常见问题
返回首页
保险产品
客户服务
联系我们
下载官方APP
开启保单查询、理赔等自助服务!
保单查询
保单变更
理赔流程
价格公告
常见问题
权益保护
健康医疗保险
儿童教育金保险
意外伤害保险
年金保险
父母关爱保险
退出登录
搜索